2121·Ç·²¹Ù·½ÍøÕ¾

ÖÐÎÄ

EN

Ê×Ò³ > ÐÂÎÅÖÐÐÄ > ÓªÒµÍ¨¸æ

¡¾±ÈÕÕ¡¿µç¼Ûϵ÷ΪÖйú¹â·ü´øÀ´ºÎÖÖÀå¸ï

ȪԴ£º Éú̬¾­¼ÃѧÊõ°æÊ±¼ä£º 2015-12-28

ȪԴ£º Éú̬¾­¼ÃѧÊõ°æ ×÷ÕߣºÍõè´ ÀîÁÖ¾ü Çñ¹úÓñ

µ¼¶Á£º ×î½ü¹â·üȦÖÐ×î¾¢±¬µÄ´óÊÂÎñ¾ÍÊǹâ·ü²¢Íøµç¼Ûϵ÷£¬£¬£¬£¬£¬£¬ÕâÒ»Õþ²ßµÄÕýʽ³ǫ̈¿ÉÒÔ˵ÊÇһʱ¼¤ÆðÇ§ÖØÀË£¬£¬£¬£¬£¬£¬¹â·üȦÄÚ¸÷·´ó¿§·×·×¶ÔÕâÒ»Õþ²ß½ÒÏþ×Ô¼ºµÄ¿´·¨¡£¡£¡£¡£¡£ ¡£ ¡£¡£×Åʵ¹â·ü²¢Íøµç¼Ûϵ÷ÕâÒ»ÊÂÎñ²¢·Çº£ÄÚÊ×´´£¬£¬£¬£¬£¬£¬Ðí¶àÍâÑóÏÈÐÐÕß¶¼ÒѾ­Ê©ÐйýÕâһĿµÄ£¬£¬£¬£¬£¬£¬ÄÇôÈÃÎÒÃÇÀ´À´ÏêϸÀà±ÈÆÊÎöһϣ¬£¬£¬£¬£¬£¬µã»÷ϵ÷ÊÂʵ¸ø¹â·ü¹¤Òµ´øÀ´ÁËʲô£¿£¿ £¿£¿ £¿£¿£¿ £¿

×î½ü¹â·üȦÖÐ×î¾¢±¬µÄ´óÊÂÎñ¾ÍÊǹâ·ü²¢Íøµç¼Ûϵ÷£¬£¬£¬£¬£¬£¬ÕâÒ»Õþ²ßµÄÕýʽ³ǫ̈¿ÉÒÔ˵ÊÇһʱ¼¤ÆðÇ§ÖØÀË£¬£¬£¬£¬£¬£¬¹â·üȦÄÚ¸÷·´ó¿§·×·×¶ÔÕâÒ»Õþ²ß½ÒÏþ×Ô¼ºµÄ¿´·¨¡£¡£¡£¡£¡£ ¡£ ¡£¡£×Åʵ¹â·ü²¢Íøµç¼Ûϵ÷ÕâÒ»ÊÂÎñ²¢·Çº£ÄÚÊ×´´£¬£¬£¬£¬£¬£¬Ðí¶àÍâÑóÏÈÐÐÕß¶¼ÒѾ­Ê©ÐйýÕâһĿµÄ£¬£¬£¬£¬£¬£¬ÄÇôÈÃÎÒÃÇÀ´À´ÏêϸÀà±ÈÆÊÎöһϣ¬£¬£¬£¬£¬£¬µã»÷ϵ÷ÊÂʵ¸ø¹â·ü¹¤Òµ´øÀ´ÁËʲô£¿£¿ £¿£¿ £¿£¿£¿ £¿

Ëæ×ŹŰ廯ʯÄÜÔ´µÄÈÕÒæ¿Ý½ß£¬£¬£¬£¬£¬£¬ÄÜÔ´µÄ¿ÉÒ»Á¬Éú³¤ÒÔ¼°ÄÜÔ´Çå¾²ÎÊÌâÒýÆð¸÷¹úµÄ¸ß¶È¹Ø×¢¡£¡£¡£¡£¡£ ¡£ ¡£¡£±ðµÄ£¬£¬£¬£¬£¬£¬¹Å°å»¯Ê¯ÄÜÔ´ÔÚ¿ª·¢Ê¹ÓÃÀú³ÌÖлᱬ·¢´ó×Ú·ÏË®¡¢·ÏÆøºÍ¹ÌÌå·ÅÆúÎ£¬£¬£¬£¬£¬¶ÔÈ«ÇòÇéÐÎÔì³ÉÁËÑÏÖØµÄÆÆË𡣡£¡£¡£¡£ ¡£ ¡£¡£Æ¾Ö¤ÌìÏÂÄÜÔ´ÀíÊ»ᣨWorld Energy Council£¬£¬£¬£¬£¬£¬WEC£©µÄ×îÐÂÕ¹Íû£¬£¬£¬£¬£¬£¬Ëæ×ÅÉú³ÝÔöÌí¡¢È«Çò¾­¼ÃÉú³¤ÒÔ¼°Ò»Á¬µÄ³ÇÕò»¯Àú³Ì£¬£¬£¬£¬£¬£¬µ½2050ÄêÈ«ÇòÄÜÔ´ÐèÇ󽫷­Ò»·¬¡£¡£¡£¡£¡£ ¡£ ¡£¡£Óë´Ëͬʱ£¬£¬£¬£¬£¬£¬ÈôҪʵÏÖÈ«ÇòÆøÎÂÔöÌíµÍÓÚ2¡æ£¬£¬£¬£¬£¬£¬È«ÇòÎÂÊÒÆøÌåÅŷűØÐè½µµÍµ½Ä¿½ñµÄÒ»°ë¡£¡£¡£¡£¡£ ¡£ ¡£¡£2011Ä꣬£¬£¬£¬£¬£¬¶«ÈÕ±¾´óµØ¶¯Òý·¢¸£µºµÚÒ»ºËµçվʹʺ󣬣¬£¬£¬£¬£¬ÈËÀà¶ÔºËµçʹÓñ¬·¢ÁËеÄÒÉÎʼ°ÊìϤ¡£¡£¡£¡£¡£ ¡£ ¡£¡£ÎªÏàʶ¾öÄ¿½ñ¹Å°åÄÜÔ´µÄÎÛȾÎÊÌâÒÔ¼°Î´À´¿ÉÔ¤¼ûµÄÄÜԴǷȱ£¬£¬£¬£¬£¬£¬¸÷¹úѸËÙÉú³¤·çÄÜ¡¢Ì«ÑôÄܺÍÉúÎïÖÊÄܵÈÇå½àµÄ¿ÉÔÙÉúÄÜÔ´¡£¡£¡£¡£¡£ ¡£ ¡£¡£

Ì«ÑôÄÜÊÇÒ»ÖÖ×ÊÔ´¸»ºñ¡¢ÂþÑܯձ飬£¬£¬£¬£¬£¬ÆÄ¾ß¿ª·¢Ç±Á¦µÄ¿ÉÔÙÉúÄÜÔ´¡£¡£¡£¡£¡£ ¡£ ¡£¡£¹â·ü·¢µçÊÇÓð뵼Ìå½çÃæµÄ¹âÉú·üÌØÐ§Ó¦½«¹âÄÜÖ±½Óת±äΪµçÄܵÄÒ»ÖÖÌ«ÑôÄÜ·¢µçÊÖÒÕ¡£¡£¡£¡£¡£ ¡£ ¡£¡£ÏÖÔÚ£¬£¬£¬£¬£¬£¬È«ÇòÌ«ÑôÄÜ·¢µçÁ¿Ô¶Ð¡ÓÚúµç¡¢ºËµç¡¢Ë®µçËùÕ¼µÄ±ÈÀý£¬£¬£¬£¬£¬£¬Ö÷ÒªÔµ¹ÊÔ­ÓÉÊÇÌ«ÑôÄÜ·¢µç±¾Ç®Ô¶¸ßÓڹŰåÄÜÔ´¡£¡£¡£¡£¡£ ¡£ ¡£¡£È»¶øÌ«ÑôÄÜ·¢µçµÄ¹æÄ£¾­¼ÃÐÔºÜÇ¿£¬£¬£¬£¬£¬£¬Ëæ×ÅÊг¡¹æÄ£µÄÀ©´ó¡¢ÊÖÒÕˢУ¬£¬£¬£¬£¬£¬¹â·ü±¾Ç®ÒÑÓÉ1975ÄêµÄ90¡«100ÃÀԪÿÍßϽµµ½2009ÄêµÄ6ÃÀԪÿÍß¡£¡£¡£¡£¡£ ¡£ ¡£¡£ÓÉÕþ¸®Á¢·¨¡¢³ǫ̈°ïÖúÕþ²ßÒԴ̼¤¹â·ü·¢µçµÄÉú³¤Ä£Ê½Ôڵ¹ú¡¢Òâ´óÀû¡¢ÈÕ±¾µÈ¹úÒÑÕ¹ÏÖ³öÏÔÖøÐ§¹û¡£¡£¡£¡£¡£ ¡£ ¡£¡£

ƾ֤¹ú¼ÊÄÜÔ´Êð£¨International Energy Agency£¬£¬£¬£¬£¬£¬IEA£©·ÖÀ࣬£¬£¬£¬£¬£¬Íƹã¹â·üµçÁ¦Êг¡Ó¦ÓõÄÏêϸÕþ²ßÖ÷Òª°üÀ¨ÉÏÍøµç¼Û½òÌù£¨feed£­intariff£¬£¬£¬£¬£¬£¬FiT£©¡¢Ö±½Ó×ʽð½òÌù¡¢ÂÌÉ«µçÁ¦ÍýÏë¡¢¿ÉÔÙÉúÄÜÔ´Åä¶î±ê×¼£¨renewable portfolio standard£¬£¬£¬£¬£¬£¬RPS£©¡¢RPSÌ«ÑôÄܹâ·üÍýÏë¡¢¹â·üͶ×Ê»ù½ð¡¢Ë°ÊÕµÖÃâ¡¢¾»µç±íÖÆ¡¢ÉÌÒµÒøÐÐÔ˶¯¡¢µçÁ¦¹«ÓÃÊÂÒµ²¿·ÖÔ˶¯¡¢¿ÉÒ»Á¬ÐÞ½¨ÒªÇóµÈ¡£¡£¡£¡£¡£ ¡£ ¡£¡£Æ¾Ö¤IEA2009ÄêµÄͳ¼Æ£¬£¬£¬£¬£¬£¬È«ÇòÓÐ15¸ö¹ú¼ÒÔËÓÃFiT£¬£¬£¬£¬£¬£¬11¸ö¹ú¼ÒʹÓÃÖ±½Ó×ʽð½òÌù¡£¡£¡£¡£¡£ ¡£ ¡£¡£

²î±ð¹ú¼ÒÉú³¤¹â·üµÄÕþ²ßϵͳËäÓÐÏà½üÖ®´¦£¬£¬£¬£¬£¬£¬µ«ÔÚÕ½ÂÔ¶¨Î»ÉÏÈÔÓвî±ð¡£¡£¡£¡£¡£ ¡£ ¡£¡£ÈÕ±¾ÔÚ2009Äê¡¶Ì«ÑôÄÜ·¢µçÍýÏëͼ¡·ÐÞÕý°¸ÖУ¬£¬£¬£¬£¬£¬½«Ì«ÑôÄÜÉú³¤¶¨Î»µ÷½âΪ2050ÄêǰïÔÌ­¶þÑõ»¯Ì¼ÅÅ·ÅÁ¿µÄÒªº¦ÊÖÒÕ¡£¡£¡£¡£¡£ ¡£ ¡£¡£ÃÀ¹úÔÚ2004ÄêÐû²¼µÄ¡¶Ì«ÑôÄܵÄδÀ´£ºÍ¨Ïò2030ÄêµÄÃÀ¹ú¹â·ü¹¤Òµõ辶ͼ¡·ÖУ¬£¬£¬£¬£¬£¬Ã÷È·ÆäÕ½ÂÔÄ¿µÄÓÅÏÈΪ¹¤ÒµÉú³¤£¬£¬£¬£¬£¬£¬Æä´Î¹Ë¼°Êг¡Ó¦Óᣡ£¡£¡£¡£ ¡£ ¡£¡£×ܽáµÂ¹úÏà¹Ø·¨°¸¡¢×¨ÏîÊÖÒÕÑз¢É϶Թâ·ü¹¤ÒµµÄÖ§³Ö£¬£¬£¬£¬£¬£¬Åú×¢µÂ¹úÌ«ÑôÄÜÉú³¤¼æ¹ËÄÜÔ´Çå¾²¡¢¾­¼ÃЧÂʺÍÇéÐα £»£»£»£»£»£»£»¤µÈ¶àÖØÄ¿µÄ¡£¡£¡£¡£¡£ ¡£ ¡£¡£2011ÄêÄêµ×£¬£¬£¬£¬£¬£¬µÂ¹ú¹â·ü·¢µçÒÔ24.82GWpµÄ×ÜÈÝÁ¿ÔÚÌìϹæÄ£ÄÚÅÅÃûµÚÒ»¡£¡£¡£¡£¡£ ¡£ ¡£¡£Óë´Ëͬʱ£¬£¬£¬£¬£¬£¬µÂ¹úÕë¶Ô¹â·ü·¢µçµÄÉÏÍøµç¼Û½òÌùÒ²ÔÚһֱϽµ¡£¡£¡£¡£¡£ ¡£ ¡£¡£2012Ä꣬£¬£¬£¬£¬£¬µÂ¹ú¹â·üÉÏÍøµç¼Û½òÌùµÄÉÏÏÂÏÞ¾ùµÍÓڸùúסÃñÓÃµçÆ½¾ù¼ÛÇ®¡£¡£¡£¡£¡£ ¡£ ¡£¡£¹â·üÉÏÍøµç¼ÛµÄ½µµÍΪδÀ´¹â·ü·¢µçµÄÄÜÔ´Êг¡¾ºÕùÐÔÌṩÁË»ù´¡¡£¡£¡£¡£¡£ ¡£ ¡£¡£

ÎÒ¹úÌ«ÑôÄÜ×ÊÔ´ºÜÊǸ»ºñ£¬£¬£¬£¬£¬£¬Â½µØÍâòÿÄê½ÓÊܵÄÌ«Ñô·øÉäÄÜԼΪ5¡Á1019kJ£¬£¬£¬£¬£¬£¬ÌìÏÂÌ«Ñô·øÉä×ÜÁ¿´ïÌìÌì335¡«837kJ?cm2¡£¡£¡£¡£¡£ ¡£ ¡£¡£´Ó2007ÄêÆðÎÒ¹úÌ«ÑôÄÜµç³Ø²úÁ¿Ò»Á¬4Äê¾ÓÈ«ÇòµÚÒ»£¬£¬£¬£¬£¬£¬ÆäÉú²úÁ¿Õ¼È«Çò²úÆ·µÄ±ÈÖØÓÉ2002ÄêµÄ1.07%ÔöÌíµ½2008ÄêµÄ26%£¬£¬£¬£¬£¬£¬²úÁ¿µÖ´ï1.78GWp£¬£¬£¬£¬£¬£¬µ½ÁË2010ÄêÎÒ¹ú¹â·üµç³Ø²úÁ¿ÔòÉÏÉýµ½10GWp¡£¡£¡£¡£¡£ ¡£ ¡£¡£ËäÈ»ÎÒ¹úÊǹâ·üÉú²ú´ó¹ú£¬£¬£¬£¬£¬£¬µ«¹â·ü²úÆ·Ö÷Òª³ö¿ÚÍâÑ󣬣¬£¬£¬£¬£¬º£ÄÚÓ¦ÓÃÊг¡Ïà¶Ô½ÏС¡£¡£¡£¡£¡£ ¡£ ¡£¡£2009ÄêÎÒ¹ú¹â·ü²úÆ·95%ÒÔÉÏÒÀÀµÍâÑóÊг¡¡£¡£¡£¡£¡£ ¡£ ¡£¡£

ÓÉÓÚÔÚÖÆÔ챾ǮÉÏÓоø¶ÔµÄÓÅÊÆÖ°Î»£¬£¬£¬£¬£¬£¬Öйú¹â·üÆóÒµ¶ÔÎ÷Å·ÙÉÐÐÐγÉÍþв¡£¡£¡£¡£¡£ ¡£ ¡£¡£2011Äê10ÔÂ18ÈÕ£¬£¬£¬£¬£¬£¬µÂ¹úSolar WorldÃÀ¹ú·Ö¹«Ë¾ÍŽáÆäËû6¼ÒÉú²úÉÌÏòÃÀ¹úÉÌÎñ²¿ÕýʽÌá³öÕë¶ÔÖйú¹â·ü²úÆ·µÄ¡°Ë«·´¡±ÊÓ²ìÉêÇë¡£¡£¡£¡£¡£ ¡£ ¡£¡£2012Äê12ÔÂ7ÈÕ£¬£¬£¬£¬£¬£¬ÃÀ¹úÉÌÎñ²¿Ðû²¼ÏÂÁ£¬£¬£¬£¬£¬¿ËÈÕÆð£¬£¬£¬£¬£¬£¬×îÏÈÏòÖйúÈë¿ÚÌ«ÑôÄÜµç³ØÕ÷ÊÕ¹ØË°¡£¡£¡£¡£¡£ ¡£ ¡£¡£2012Äê7ÔÂ24ÈÕ£¬£¬£¬£¬£¬£¬ÒÔSolar WorldΪÊ×µÄÅ·ÖÞ¹â·üÖÆÔìÉÌͬÃË£¨EU Pro Sun£©£¬£¬£¬£¬£¬£¬Õë¶Ô¡°Öйú¹â·üÖÆÔìÉ̵ÄÍÆÏúÐÐΪ¡±ÏòÅ·ÃËίԱ»áÌá³öËßËÏ¡£¡£¡£¡£¡£ ¡£ ¡£¡£2013Äê6ÔÂ5ÈÕ£¬£¬£¬£¬£¬£¬Å·ÃËÐû²¼¶ÔÖйú¹â·ü²úÆ·Õ÷ÊÕÔÝʱ·´ÍÆÏú˰¡£¡£¡£¡£¡£ ¡£ ¡£¡£

ÔÚÍâÑóÊг¡Åö¶¤×ÓµÄÔâÓöÒý·¢º£ÄÚ¹â·üÉú²úÉÌ·×·×½¨Éè¹â·ü·¢µçÕ¾ÒÔÉú³¤ÏÂÓιâ·üÓ¦ÓÃÊг¡¡£¡£¡£¡£¡£ ¡£ ¡£¡£ÎÒ¹úÕþ¸®Íƹã¹â·üÓ¦ÓÃÊг¡µÄÆð²½Ïà¶Ô½ÏÍí£º×Ô2009Äê×îÏÈ£¬£¬£¬£¬£¬£¬ÎÒ¹ú×îÏÈʵÑéÌ«ÑôÄܹâµçÐÞ½¨Ó¦ÓÃÊ÷Ä£ÏîÄ¿ºÍ½ðÌ«ÑôÊ÷Ä£¹¤³Ì£¬£¬£¬£¬£¬£¬´Ó2002ÄêÖÁ2010Ä꣬£¬£¬£¬£¬£¬ÎÒ¹ú¹â·ü×°»úÈÝÁ¿´Ó20.3MWpÔöÌíµ½500MWp£¬£¬£¬£¬£¬£¬ÔöÌíÁË23.6±¶£¬£¬£¬£¬£¬£¬Äê¾ùÔöÌí49.3%¡£¡£¡£¡£¡£ ¡£ ¡£¡£2011Äê¹ú¼ÒÉú³¤Ë¢ÐÂίԱ»áΪº£ÄÚ¹â·ü·¢µçÖÆ¶©ÁËÉÏÍø½òÌùµç¼Û¡£¡£¡£¡£¡£ ¡£ ¡£¡£È»¶øÌ«ÑôÄÜ·¢µçÕ¼ÌìÏ·¢µç×ÜÁ¿µÄ±ÈÀýÈÔ΢ºõÆä΢£¬£¬£¬£¬£¬£¬ÓëµÂ¹úµÄ¹â·ü·¢µç¹æÄ£Ïà±ÈÏàÈ¥ÉõÔ¶¡£¡£¡£¡£¡£ ¡£ ¡£¡£ 2121·Ç·²¡¤(ÖйúÓÎ)ÌåÓý¹Ù·½ÍøÕ¾

ͼ1 λÓÚ¸ÊËà¸ßÌ¨ÏØÒÑͶÈëÔËÓªµÄ¹â·ü·¢µçÕ¾

ƾ֤WEC2012ÄêµÄÅÅÃû£¬£¬£¬£¬£¬£¬ÖйúÄÜÔ´Çå¾²ÌìÏÂÅÅÃûµÚ59룬£¬£¬£¬£¬£¬ÄÜÔ´Éç»á¹«ÕýÐÔÅÅÃûµÚ69룬£¬£¬£¬£¬£¬ÄÜÔ´¶ÔÇéÐÎÓ°ÏìµÄ»º½âÅÅÃûµÚ91λ¡£¡£¡£¡£¡£ ¡£ ¡£¡£Éú³¤¹â·ü·¢µçµÄÓ¦ÓöԺ£ÄÚÄÜÔ´½á¹¹ÓÅ»¯¡¢ÎÂÊÒÆøÌå¼õÅÅÒÔ¼°¹â·ü¹¤ÒµµÄ¿ÉÒ»Á¬Éú³¤ÓÐ×ÅÆð¾¢µÄ×÷Óᣡ£¡£¡£¡£ ¡£ ¡£¡£ÆÊÎöµÂ¹úʹÓÃÔõÑùµÄ°ïÖúÕþ²ßÀ´ÊµÏÖ¹â·üµç¼ÛϽµÒÔ¼°¹â·üÓ¦ÓùæÄ£ÉÏÉý£¬£¬£¬£¬£¬£¬¿ÉΪÎÒ¹ú¹â·ü·¢µçÒÔÖÂÕûÌåÇå½àÄÜÔ´µÄÉú³¤Æðµ½½è¼ø×÷Óᣡ£¡£¡£¡£ ¡£ ¡£¡£

1¡¢µÂ¹ú¹â·ü·¢µçÉú³¤Åä¾°¼°ÏÖ×´

1.1¡¢Á¢·¨Ö§³Ö

×Ô2000Äê½ÒÏþ¡¶¿ÉÔÙÉúÄÜÔ´·¨¡·£¨Erneuerbare£­En-ergien£­Gesetz£¬£¬£¬£¬£¬£¬EEG·¨°¸£©ÒÔÀ´£¬£¬£¬£¬£¬£¬µÂ¹ú¿ÉÔÙÉúÄÜԴʵÏÖÁËѸÃÍÉú³¤¡£¡£¡£¡£¡£ ¡£ ¡£¡£2011ÄêÆä¿ÉÔÙÉúÄÜÔ´·¢µçÁ¿Õ¼ÌìÏ·¢µç×ÜÁ¿µÄ21%£¨¼ûͼ2£©£¬£¬£¬£¬£¬£¬2012ÄêÉϰëÄêµÂ¹ú¿ÉÔÙÉúÄÜÔ´·¢µçÁ¿Õ¼Æä×ܵçÁ¦ÏûºÄ´ï25.1%¡£¡£¡£¡£¡£ ¡£ ¡£¡£EEG·¨°¸Ç¿ÖÆÒªÇóµÂ¹úËùÓеĵçÁ¦¹«Ë¾ÒԸ÷¨°¸»®¶¨µÄÉÏÍø½òÌù¼ÛÇ®£¨FiT£©¹ºÖ÷¢µç²à¹©Ó¦µÄ¿ÉÔÙÉúÄÜÔ´·¢µç¡£¡£¡£¡£¡£ ¡£ ¡£¡£¼øÓÚ¿ÉÔÙÉúÄÜÔ´½Ï¸ßµÄ·¢µç±¾Ç®£¬£¬£¬£¬£¬£¬µÂÍõ·¨¶¨µÄFiT¼ÛǮͨ³£¸ßÓÚÆäÖÕ¶ËסÃñÓû§µç¼Û¡£¡£¡£¡£¡£ ¡£ ¡£¡£ÀýÈç2001ÄêµÂÍõ·¨¶¨¹â·üFiT¼ÛǮΪ51Eurocent/kWh£¬£¬£¬£¬£¬£¬¶øÎôʱµÂ¹úÌìÏÂÖÕ¶ËסÃñÓû§µç¼Ûƽ¾ùµÍÓÚ20Eurocent/kWh¡£¡£¡£¡£¡£ ¡£ ¡£¡£

ÔÚEEG·¨°¸µÄÖ§³ÖÏ£¬£¬£¬£¬£¬£¬µÂ¹ú¿ÉÔÙÉúÄÜÔ´È¡µÃÁ˳¤×ãÉú³¤£¬£¬£¬£¬£¬£¬ÆäÖйâ·ü·¢µçµÄÉú³¤ÓÈΪÏÔÖø¡£¡£¡£¡£¡£ ¡£ ¡£¡£ÓÉͼ3¿É¼û£¬£¬£¬£¬£¬£¬µÂ¹ú¹â·üÄêÐÂÔö×°»úÁ¿×Ô2003ÄêÆð´ó¹æÄ£ÔöÌí¡£¡£¡£¡£¡£ ¡£ ¡£¡£×èÖ¹2011Ä꣬£¬£¬£¬£¬£¬µÂ¹úÀۼƹâ·ü×°»úÁ¿µÖ´ïÁË24820MWp£¬£¬£¬£¬£¬£¬Æä×°»úÈÝÁ¿Õ¼ÌìϵçÁ¦×°»ú×ܶîµÄ15%¡£¡£¡£¡£¡£ ¡£ ¡£¡£2011Ä꣬£¬£¬£¬£¬£¬¹â·üÂúÔØ·¢µç970¸öСʱ£¬£¬£¬£¬£¬£¬·¢µçÁ¿Õ¼ÌìÏÂ×Ü·¢µçÁ¿µÄ3%¡£¡£¡£¡£¡£ ¡£ ¡£¡£ 2121·Ç·²¡¤(ÖйúÓÎ)ÌåÓý¹Ù·½ÍøÕ¾

ͼ2 2011ÄêµÂ¹ú¸÷µçÁ¦ÄÜÔ´·¢µç×ÜÁ¿Õ¼±È¡¡ 2121·Ç·²¡¤(ÖйúÓÎ)ÌåÓý¹Ù·½ÍøÕ¾

ͼ3 µÂ¹ú2000¡«2011Äê¹â·üÄêÐÂÔö¼°ÀÛ¼Æ×°»úÁ¿

1.2¡¢ÄÜÔ´Éú³¤Õ½ÂÔ

2010Äê9Ôµ¹úÁª°î¾­¼ÃÓëÊÖÒÕ²¿½ÒÏþÁË¡¶ÄÜÔ´Õ½ÂÔ2050¡ª¡ª¡ªÇå½à¡¢¿É¿¿ºÍ¾­¼ÃµÄÄÜԴϵͳ¡·±¨¸æ¡£¡£¡£¡£¡£ ¡£ ¡£¡£¸Ã±¨¸æ¾öÒé¸Ã¹ú½«ÔÚÖð²½Í£Óú˵çµÄͬʱ½øÈë¿ÉÔÙÉúÄÜԴʱ´ú¡£¡£¡£¡£¡£ ¡£ ¡£¡£µÂ¹úÕþ¸®½«ÕâÒ»¾öÒéÊÓΪÆä¾­¼ÃºÍÉç»áÉú³¤µÄÀï³Ì±®¡£¡£¡£¡£¡£ ¡£ ¡£¡£ÆäÏêϸ»®¶¨ÌåÏÖÔÚÒÔÏÂËĸö·½Ã棺

£¨1£©×î³ÙÓÚ2020ÄêÄêµ×ǰ×èֹʹÓÃËùÓк˵糧 £»£»£»£»£»£»£»

£¨2£©ÔÚ¸÷¸öÁìÓòÆð¾¢ÍØÕ¹¿ÉÔÙÉúÄÜÔ´Éú³¤ £»£»£»£»£»£»£»

£¨3£©¼ÓËÙÖÇÄܵçÍøµÄÉú³¤ £»£»£»£»£»£»£»

£¨4£©Ê¹ÓÃÏÖ´ú»¯ÊÖÒÕÌá¸ßÄÜЧ£¬£¬£¬£¬£¬£¬ÓÈÆäÊÇÔÚÐÞ½¨¡¢½»Í¨ºÍµçÁ¦ÏûºÄµÈÁìÓò¡£¡£¡£¡£¡£ ¡£ ¡£¡£

ΪÁËÌæ»»ÏÖÔÚÕ¼µÂ¹úÌìÏ·¢µç×ÜÁ¿18%£¨2011ÄêÊý¾Ý£©µÄºËÄÜ·¢µçÁ¿£¬£¬£¬£¬£¬£¬µÂ¹úÐèÒª¶¦Á¦´ó¾ÙÉú³¤¹â·ü¡¢·çÄܼ°ÉúÎïÖÊÄܵȿÉÔÙÉúÄÜÔ´¡£¡£¡£¡£¡£ ¡£ ¡£¡£ÆäÖУ¬£¬£¬£¬£¬£¬¹â·ü·¢µç¾ßÓÐÆÕ±éµÄÄÜԴȪԴ¼°ÂþÑÜ£¬£¬£¬£¬£¬£¬Í¬Ê±£¬£¬£¬£¬£¬£¬Îݶ¥ÁýÕÖ¼°¹â·üÐÞ½¨Ò»Ì廯ƽÂþÑÜʽ·¢µç·½·¨ÎÞÐèÕ¼ÓõØÃæ¿Õ¼ä£¬£¬£¬£¬£¬£¬Òò¶øÆäÉú³¤¿Õ¼äÖØ´ó¡£¡£¡£¡£¡£ ¡£ ¡£¡£

¹â·ü·¢µçµÄÉú³¤µÃÒæÓÚÖÇÄܵçÍøµÄÉú³¤¼°ÐÞ½¨¡¢½»Í¨µÈÁìÓòµÄµçÁ¦ÏûºÄÐèÇ󡣡£¡£¡£¡£ ¡£ ¡£¡£Ê×ÏÈ£¬£¬£¬£¬£¬£¬µçÍøµÄÀ©³ä¼°ÏÖ´ú»¯Îª¹â·ü·¢µçµÄ²¢Íø½¨ÉèÁË»ù´¡¡£¡£¡£¡£¡£ ¡£ ¡£¡£2007ÄêÅ·ÖÞÌá³öÁË¡°³¬µÈÖÇÄܵçÍøµÄ¹¹Ï롱£¬£¬£¬£¬£¬£¬ÆäÉú³¤Æ«ÏòÖ÷ÒªÊǹ¹½¨ÂþÑÜʽ·¢µçÓë½»»¥Ê½¹©µçÓÚÒ»ÌåµÄÊèɢʽµçÍø¡£¡£¡£¡£¡£ ¡£ ¡£¡£Ïà¹ØÓڹŰåµçÁ¦£¬£¬£¬£¬£¬£¬¹â·ü·¢µçÊÜÌìÆø¡¢¼¾½Úת±äÓ°Ïì½Ï´ó£¬£¬£¬£¬£¬£¬·¢µçÁ¿²¢²»Îȹ̡£¡£¡£¡£¡£ ¡£ ¡£¡£¶ÔµçÍø¾ÙÐÐˢн«ÓÐÖúÓÚ¹â·ü·¢µç²¢Íø£¬£¬£¬£¬£¬£¬²¢Äܸü³ä·ÖµØÊ¹ÓÃÂþÑÜʽ·¢µç²àµÄÊ£ÓàµçÁ¦¡£¡£¡£¡£¡£ ¡£ ¡£¡£Æä´Î£¬£¬£¬£¬£¬£¬ÐÞ½¨¡¢½»Í¨µÈÁìÓòµÄÉú³¤½«À©´ó¹â·üµÈ¿ÉÔÙÉúÄÜÔ´µÄʹÓÿռ䡣¡£¡£¡£¡£ ¡£ ¡£¡£ÀýÈçÍÆ¹ã¹â·üÐÞ½¨Ò»Ì廯£¬£¬£¬£¬£¬£¬ÔÚÊÐÕþÖÐʹÓÃÌ«ÑôÄÜ·µÆ¡¢¾°¹ÛÕÕÃ÷ºÍ½»Í¨Ñ¶ºÅµÆµÈ¡£¡£¡£¡£¡£ ¡£ ¡£¡£

ÓÐÁËÇåÎúµÄÕ½ÂÔÉú³¤µ¼Ïò£¬£¬£¬£¬£¬£¬ÔÙ¸¨ÒÔÖ´·¨Ö§³Ö£¬£¬£¬£¬£¬£¬µÂ¹úÕþ¸®Ïò˽È˼°ÆóÒµÌṩÁËÇåÎúµÄ¹â·üͶ×ʵ¼Ïò£¬£¬£¬£¬£¬£¬ÔöÇ¿ÁËͶ×ÊÐÅÐÄ¡£¡£¡£¡£¡£ ¡£ ¡£¡£

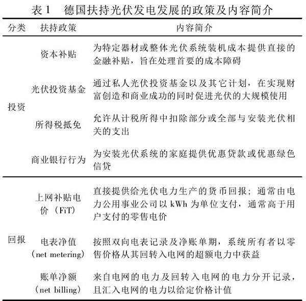
2¡¢µÂ¹ú¹â·üÉú³¤Ö§³ÖÕþ²ß

Ôڵ¹úʵÑéÄÜÔ´Õ½ÂÔ¡¢Á¢·¨Éú³¤¿ÉÔÙÉúÄÜÔ´µÄ´óÅä¾°Ï£¬£¬£¬£¬£¬£¬Éú³¤¹â·ü·¢µçÈÔÐèÒªÓÐÕë¶ÔÐԵĹ¤ÒµÕþ²ßÀ´×öÖ§³Ö¡£¡£¡£¡£¡£ ¡£ ¡£¡£°üÀ¨2000ÄêEEG·¨°¸¼°2004Äê¡¢2009ÄêÐÞÕý°¸ÔÚÄÚ£¬£¬£¬£¬£¬£¬µÂ¹ú×Ô1985ÄêÖÁ2012Äê¹²¹«²¼ÁË35ÏîÓë¹â·üµçÁ¦Éú³¤Ïà¹ØµÄÕþ²ßÎļþ£¨Ö÷Òª°ïÖúÕþ²ß¼°·½·¨¼û±í1£©¡£¡£¡£¡£¡£ ¡£ ¡£¡£ÕâЩÕþ²ßµÄÖ±½ÓЧ¹û¼´ÊÇʵÏÖ¹â·ü×°»úÁ¿µÄ´ó¹æÄ£ÉÏÉý¡£¡£¡£¡£¡£ ¡£ ¡£¡£µÂ¹ú¹â·üÔÚ×°»úÁ¿Ò»Ö±ÔöÌíµÄͬʱ£¬£¬£¬£¬£¬£¬ÆäͶ×ʹâ·üϵͳµÄͶ×ʱ¾Ç®Ò²Ò»Ö±Ï½µ¡£¡£¡£¡£¡£ ¡£ ¡£¡£ÒÔ100kWp·¢µçÈÝÁ¿ÒÔÄÚÎݶ¥¹â·üϵͳÖÕ¶ËΪÀý£¬£¬£¬£¬£¬£¬¸ÃÀàÐÍÖն˿ͻ§Æ½¾ù˰ǰ¼ÛÇ®×Ô2006ÄêµÚ2¼¾¶ÈµÄ5000/kWp½µµÍµ½2012ÄêµÚ2¼¾¶ÈµÄ1776/kWp£¬£¬£¬£¬£¬£¬½µ·ù´ï64.5%¡£¡£¡£¡£¡£ ¡£ ¡£¡£ÕâЩÏÔÖøµÄ¹â·üÉú³¤Ð§¹ûÓëµÂ¹úÕþ¸®µÄ¸÷Ïî°ïÖúÕþ²ßÊÇ·Ö²»¿ªµÄ¡£¡£¡£¡£¡£ ¡£ ¡£¡£ 2121·Ç·²¡¤(ÖйúÓÎ)ÌåÓý¹Ù·½ÍøÕ¾ 2121·Ç·²¡¤(ÖйúÓÎ)ÌåÓý¹Ù·½ÍøÕ¾

µÂ¹ú¶Ô¹â·ü·¢µçµÄÖ§³ÖÕþ²ß¿É·ÖÀàΪͶ×Ê¡¢»Ø±¨¡¢Ç¿ÖÆÒªÇó¼°ÆäËüµÈ¹²ËĸöÖÖ±ð£¨Èç±í1Ëùʾ£©¡£¡£¡£¡£¡£ ¡£ ¡£¡£´ÓÖпɼû£¬£¬£¬£¬£¬£¬³ýÁË¿ÉÔÙÉúÄÜÔ´Åä±È±ê×¼ÒÔ¼°¿ÉÒ»Á¬ÐÞ½¨ÒªÇóÊÇÒÔÇ¿ÖÆµÄ·½·¨Éú³¤¹â·ü·¢µçÖ®Í⣬£¬£¬£¬£¬£¬µÂ¹úÕþ¸®Ö÷ÒªÊÇͨ¹ýÌṩͶ×Ê¡¢»Ø±¨Á½·½ÃæµÄÓÅ»ÝÕþ²ßÀ´¼¤ÀøË½ÈË¡¢ÆóÒµ×Ô¾õͶ×ʹâ·ü·¢µçϵͳ¡£¡£¡£¡£¡£ ¡£ ¡£¡£

ÔÚͶ×Ê·½Ã棬£¬£¬£¬£¬£¬µÂ¹úÒ»·½ÃæÊ¹ÓÃÖ±½ÓµÄ×ÊÔ´½òÌù·½·¨À´½µµÍ˽ÈË×°Öùâ·üϵͳµÄ±¾Ç®Ãż÷£¬£¬£¬£¬£¬£¬ÁíÒ»·½Ã渨ÒÔÏìÓ¦ËùµÃ˰¼õÃâ¡¢ÒøÐÐÓŻݴû¿î¼°¹â·üͶ×Ê»ù½ðµÈ²ÆÎñ¡¢½ðÈÚÕþ²ßÌá¸ß˽ÈËͶ×ʸ߼۵Ĺâ·üϵͳµÄÆð¾¢ÐÔ¡£¡£¡£¡£¡£ ¡£ ¡£¡£

Ôڻر¨·½Ã棬£¬£¬£¬£¬£¬ÒÔEEG·¨°¸ÎªÖ§³Ö£¬£¬£¬£¬£¬£¬¶Ô˽È˹â·üϵͳ³ý×ÔÓõãÍâµÄÊ£ÓàµçÁ¦ÒÔ·¨¶¨¸ß¼ÛËùÓв¢ÍøÊÕ¹º£¬£¬£¬£¬£¬£¬ÔöÌíÁË˽È˹â·üϵͳ³ý×ÔÓõçÍâµÄÊÕÒæ¡£¡£¡£¡£¡£ ¡£ ¡£¡£µÂ¹úFiTÓÐÒÔÏÂÈý´óÌØÕ÷£º

£¨1£©¶¨¼Ûϸ»¯¡£¡£¡£¡£¡£ ¡£ ¡£¡£µÂ¹úEEG·¨°¸²»µ«½öΪ²î±ðÀàÐ͵ĿÉÔÙÉúÄÜÔ´µçÁ¦×¼È·¶¨¼Û£¬£¬£¬£¬£¬£¬×Ô2004ÄêÆð£¬£¬£¬£¬£¬£¬Õë¶Ô×°»úÈÝÁ¿µÄ²î±ð£¬£¬£¬£¬£¬£¬EEG·¨°¸Îª²î±ðµÄ¹â·üϵͳ¸øÓèÁËÔ½·¢Ï¸»¯µÄµçÁ¦¶¨¼Û¡£¡£¡£¡£¡£ ¡£ ¡£¡£ÀýÈ磬£¬£¬£¬£¬£¬·¢µçÈÝÁ¿Ïà¶Ô½ÏСµÄסÃñÎݶ¥¹â·üϵͳËùµÃµÄ½òÌùµç¼ÛÒª¸ßÓÚ´ó¹æÄ£µÄ¹â·ü·¢µçÕ¾¡£¡£¡£¡£¡£ ¡£ ¡£¡£ÕýÊÇÕâÑùµÄ׼ȷ¶¨¼ÛÒ²ÈÃÕþ²ß¾ßÓÐÁËÖ¸µ¼ÐÔ£¬£¬£¬£¬£¬£¬Ö¸µ¼Á˵¹úÒÔÎݶ¥¹â·üΪÖ÷µ¼µÄ¹â·üÉú³¤ÃûÌᣡ£¡£¡£¡£ ¡£ ¡£¡£

£¨2£©ºã¾Ã°ü¹Ü¡£¡£¡£¡£¡£ ¡£ ¡£¡£Ôڵ¹ú£¬£¬£¬£¬£¬£¬ÐÂͶ²úµÄ¿ÉÔÙÉúÄÜÔ´µçÕ¾ÔÚͶ²úÒÔºóµÄ20ÄêÄÚ¾ùÏíÊÜ×°ÖÃͶ²úʱµÄÀο¿ÉÏÍøµç¼ÛÏíÊܽòÌù£¬£¬£¬£¬£¬£¬²»ËæFiTµÄϽµ¶ø×ª±ä¡£¡£¡£¡£¡£ ¡£ ¡£¡£20ÄêÀο¿µç¼ÛµÄ»®¶¨¸øÓèͶ×ÊÕßÎȹ̵ÄÊÕÒæ°ü¹Ü£¬£¬£¬£¬£¬£¬ÔöÇ¿ÁËͶ×ʵÄÐÅÐÄ¡£¡£¡£¡£¡£ ¡£ ¡£¡£

£¨3£©ÂÌÉ«µçÁ¦·Ö̯¡£¡£¡£¡£¡£ ¡£ ¡£¡£ËäÈ»µÂ¹ú¸÷µçÁ¦¹«Ë¾±»EEG·¨°¸Ç¿ÖÆÒªÇó¸ß¼Û¹ºÖÿÉÔÙÉúÄÜÔ´£¬£¬£¬£¬£¬£¬µ«×îÖÕµçÁ¦¹«Ë¾½«Õâ±ÊÓɸ߼۹ºÖÃÂÌÉ«µçÁ¦Ìá¸ßµÄÕûÌìְ̯¸øÌìϵÄÖն˵çÁ¦ÏûºÄÕß¡£¡£¡£¡£¡£ ¡£ ¡£¡£Ì¯±¡Á˵ÄÂÌÉ«µçÁ¦±¾Ç®¶ÔÖն˵ç¼ÛµÄºÏÀíÐÔÍþв²»´ó£¬£¬£¬£¬£¬£¬Í¬Ê±ÓÖ×èÖ¹Á˲ÆÎñ»òµçÁ¦¹«Ë¾µÄ¼òµ¥¼ç¸º£¬£¬£¬£¬£¬£¬Ê¹ºã¾Ã¸ß¼Û¹ºÖÃÂÌÉ«µçÁ¦³ÉΪ¿ÉÄÜ¡£¡£¡£¡£¡£ ¡£ ¡£¡£

3¡¢µÂ¹ú¹â·üµç¼ÛϽµÀú³Ì

ǰÊö¿ÉÖª£¬£¬£¬£¬£¬£¬µÂ¹ú¹â·üµÄµç¼Û²¢·ÇÖ±½ÓÓÉÊг¡¹©ÐèÀ´¾öÒ飬£¬£¬£¬£¬£¬¶øÊÇÓɵ¹úEEG·¨°¸ÖеÄFiT½òÌù¼ÛÇ®À´»®¶¨µÄ¡£¡£¡£¡£¡£ ¡£ ¡£¡£ÒÔEEG·¨°¸ÎªÖ§³Ö£¬£¬£¬£¬£¬£¬Ê®¶àÄêÀ´µÂ¹ú¹â·üϵͳװ»úÁ¿ÔÚÒ»Ö±ÅÊÉýµÄͬʱ£¬£¬£¬£¬£¬£¬µÂ¹úÕþ¸®Ò²ÔÚÒ»Ö±µØÐÞ¶©FiT½òÌùÂÊ¡£¡£¡£¡£¡£ ¡£ ¡£¡£

ÓÉͼ4ÖÐÕÛÏßת±ä¿É¼û£¬£¬£¬£¬£¬£¬2004ÄêÒÔǰ¹â·üÖ»ÓÐÒ»¸öÉÏÍø½òÌù¼ÛÇ®¡£¡£¡£¡£¡£ ¡£ ¡£¡£2004ÄêÆð£¬£¬£¬£¬£¬£¬Æ¾Ö¤Ëù×°Öùâ·üϵͳµÄ¹æÄ££¬£¬£¬£¬£¬£¬¶ÔÆäËù·¢¹â·üµç¸øÓèÓвî±ðµÄÉÏÍø½òÌùµç¼Û¡£¡£¡£¡£¡£ ¡£ ¡£¡£´Ó2004ÄêÆðÖÁ2009Ä꣬£¬£¬£¬£¬£¬FiT½òÌùÂÊϽµÇ÷ÊÆÏà¶ÔƽÎÈ£¬£¬£¬£¬£¬£¬µ«×Ô2009ÄêÆðFiT½òÌùÂÊϽµËÙÂʼÓËÙ£¬£¬£¬£¬£¬£¬ÖÁ2012Äê¹â·üÉÏÍøµç¼Û½òÌùÂÊÉÏÏÂÏÞ¾ùµÍÓڵ¹úסÃñÓõç¼ÛÇ®µÄƽ¾ùÖµ¡£¡£¡£¡£¡£ ¡£ ¡£¡£

ÓÉÓÚµçÁ¦¹«Ë¾±»Ç¿ÖÆÒԸ߼۹ºÖÿÉÔÙÉúÄÜÔ´·¢µç£¬£¬£¬£¬£¬£¬ÓÚÊÇËûÃǽ«Õⲿ·ÖÂÌÉ«µçÁ¦ÓöÈÒÔ¡°EEGÂÌÉ«µçÁ¦·Ö̯·Ñ¡±µÄÐÎʽת¼Þµ½µçÁ¦ÏûºÄÕßÉíÉÏ¡£¡£¡£¡£¡£ ¡£ ¡£¡£ËäÈ»·¨¶¨¹â·üÉÏÍøµç¼Û½òÌùÔÚһֱϽµ£¬£¬£¬£¬£¬£¬¿ÉÊÇÓÉÓÚ×°»ú¹æÄ£µÄÒ»Ö±ÅÊÉý£¬£¬£¬£¬£¬£¬ÂÌÉ«µçÁ¦·Ö̯·ÑÒ²Ô½À´Ô½¸ß¡£¡£¡£¡£¡£ ¡£ ¡£¡£Óë´Ëͬʱ£¬£¬£¬£¬£¬£¬¹Å°åÄÜÔ´µÄ¼ÛǮҲÔÚÉÏÉý£¬£¬£¬£¬£¬£¬ÕâË«ÖØÁ¦Á¿µ¼Öµ¹úº£ÄÚסÃñÓÃµçÆ½¾ù¼ÛÇ®´Ó2000ÄêµÄ13.9Eurocent/kWhÉÏÉýµ½2012ÄêµÄ26.4Eurocent/kWh£¨¼ûͼ4Öù״ͼ£©¡£¡£¡£¡£¡£ ¡£ ¡£¡£ 2121·Ç·²¡¤(ÖйúÓÎ)ÌåÓý¹Ù·½ÍøÕ¾

ÕýÊÇ·¨¶¨FiT½òÌù¼ÛÇ®µÄϽµÓëͨË×µç¼ÛÉÏÉýµÄË«ÖØ×ª±ä£¬£¬£¬£¬£¬£¬2012ÄêµÂ¹úFiT¼ÛÇ®ÉÏÏÂÏÞ¾ùµÍÓڵ¹úÌìÏÂÖÕ¶ËסÃñÓõçµÄƽ¾ùµç¼Û£¬£¬£¬£¬£¬£¬Ê¹µÃµÂ¹ú²¿·ÖµØÇøÔÚ2012ÄêʵÏÖÁ˹â·üµçÁ¦µÄƽ¼ÛÉÏÍø¡£¡£¡£¡£¡£ ¡£ ¡£¡£

ƾ֤¹Å°å΢¹Û¾­¼ÃѧÀíÂÛ£¬£¬£¬£¬£¬£¬ÔÚûÓÐÊг¡½øÈëÃż÷ÒÔ¼°À©´óÉú²ú¹æÄ£µÄÊÖÒÕÏÞÖÆÊ±£¬£¬£¬£¬£¬£¬¹©Ó¦Á¿Óë¼ÛǮת±äÆ«ÏòÊÇͬÏòµÄ¡£¡£¡£¡£¡£ ¡£ ¡£¡£Í¬Àí£¬£¬£¬£¬£¬£¬¹â·üFiTÔ½¸ß£¬£¬£¬£¬£¬£¬ÄêÐÂÔö×°»úÁ¿Ò²ÏìÓ¦Ó¦¸ÃÔ½¸ß¡£¡£¡£¡£¡£ ¡£ ¡£¡£È»¶øµÂ¹ú¹â·üµÄ×°ÖùæÄ£¼°FiT½òÌù¼ÛÇ®Á½ÕßÖ®¼äµÄת±äÆ«ÏòÈ´Óë´ËÏà㣡£¡£¡£¡£¡£ ¡£ ¡£¡£±ÈÕÕͼ3ºÍͼ4¿É·¢Ã÷£¬£¬£¬£¬£¬£¬ËäÈ»·¨¶¨FiTÔÚһֱϽµ£¬£¬£¬£¬£¬£¬¿ÉÿÄêÐÂÔö¹â·ü×°»úÁ¿ÔÚÒ»Ö±ÅÊÉý¡£¡£¡£¡£¡£ ¡£ ¡£¡£ÓÈÆäÔÚ2009Äêǰºó£¬£¬£¬£¬£¬£¬FiT½òÌù¼ÛǮϽµËÙÂʼÓËÙ£¬£¬£¬£¬£¬£¬¿É¹â·ü×°»úÁ¿ÐÂÔöËÙÂÊÒ²ÔÚ¼ÓËÙ¡£¡£¡£¡£¡£ ¡£ ¡£¡£ÓÉÓÚFiT½òÌù¼ÛǮչÏÖµÄÊÇ×°Öùâ·üϵͳºó˽ÈË»òÆóҵͨ¹ýÂôµç¿É»ñµÃµÄÊÕÒæÂÊ£¬£¬£¬£¬£¬£¬ÓÉ´Ë¿ÉÍÆ²âÂôµçÊÕÒæÂʽµµÍºó×°ÖÃÁ¿ÈÔÔÚÉÏÉýµÄÔµ¹ÊÔ­ÓÉÓëͶ×ʵı¾Ç®Ï½µÓйء£¡£¡£¡£¡£ ¡£ ¡£¡£

Ͷ×Ê×°Öùâ·üϵͳµÄ³ÉÔ­À´×ÔÁ½¸ö·½Ã棺¹ºÖùâ·üϵͳµÄ±¾Ç®ºÍ×°Öñ¾Ç®¡£¡£¡£¡£¡£ ¡£ ¡£¡£×Ô2008ÄêÆð£¬£¬£¬£¬£¬£¬ÊÜÉú²úÊÖÒÕµÄÌá¸ß¡¢Éú²ú¹æÄ£À©´óÒÔ¼°²úÄܹýÊ£µÈÎÊÌ⣬£¬£¬£¬£¬£¬È«ÇòÌ«ÑôÄܼ¶¾§Ìå¹èÒÔ¼°¹â·ü×é¼þ¼ÛÇ®´ó·ùÌøË®¡£¡£¡£¡£¡£ ¡£ ¡£¡£Ô­ÖÊÁϼÛÇ®µÄϵøÊ¹µÃ¹â·üϵͳÕûÌåͶ×ʱ¾Ç®´ó·ùϽµ¡£¡£¡£¡£¡£ ¡£ ¡£¡£

Ͷ×ʱ¾Ç®µÄϽµÎª½µµÍ¹â·üµç¼ÛÌṩÁËÌõ¼þÌõ¼þ¡£¡£¡£¡£¡£ ¡£ ¡£¡£ÈôÊDz»µ÷½âFiT¼ÛÇ®£¬£¬£¬£¬£¬£¬¶øÊÇά³Ö¸ß¼Û½òÌùÒÔ½øÒ»²½´Ì¼¤×°»ú¹æÄ£µÄÉÏÉý£¬£¬£¬£¬£¬£¬ÄÇôµçÁ¦¹«Ë¾¸ß¼Û¹ºÖÃÂÌÉ«µçÁ¦µÄ±¾Ç®¼ç¸º½«¸üÖØ¡£¡£¡£¡£¡£ ¡£ ¡£¡£ÓÉ´Ë£¬£¬£¬£¬£¬£¬×ªÒƵ½µçÁ¦ÖÕ¶ËÏûºÄÕßÉíÉϵÄÂÌÉ«µçÁ¦·Ö̯·ÑÒ²½«½øÒ»²½Ìá¸ß£¬£¬£¬£¬£¬£¬½ø¶øÍþвÌìϵçÁ¦¼ÛÇ®µÄÎȹÌÐÔ¡£¡£¡£¡£¡£ ¡£ ¡£¡£Òò´Ë£¬£¬£¬£¬£¬£¬Ö»ÓÐÔÚÆ½ºâ˽ÈË×°Öùâ·üϵͳµÄͶ×ʼ°»Ø±¨µÄÌõ¼þÏ£¬£¬£¬£¬£¬£¬²ÎÕÕͶ×ʱ¾Ç®ÒÔ¼°Ã¿ÄêÐÂÔö×°»úÁ¿µÄת±ä¶ÔFiT½òÌù¼ÛÇ®¾ÙÐе÷½â£¬£¬£¬£¬£¬£¬²Å»ªÒ»·½Ãæ¼ÌÐøÍÆ½ø¹â·ü·¢µçÉú³¤£¬£¬£¬£¬£¬£¬Ò»·½ÃæÎ¬³ÖÖն˵çÁ¦¼ÛÇ®µÄÎȹ̡£¡£¡£¡£¡£ ¡£ ¡£¡£±ðµÄ£¬£¬£¬£¬£¬£¬²ÎÕÕÐÂÔö×°»úÁ¿µ÷½âFiT¼ÛǮҲ¿ÉÒÖÖÆ¹â·üÊг¡¹ý¿ì¹ýÈÈÔöÌí¡£¡£¡£¡£¡£ ¡£ ¡£¡£ÓÉ´Ë¿É×èÖ¹¹â·ü¹¤ÒµÁ´·ºÆð²úÄܹýÊ££¬£¬£¬£¬£¬£¬ÒÔ¼°¶ñÐÔ¼ÛǮս¡£¡£¡£¡£¡£ ¡£ ¡£¡£

Ö÷Ҫƾ֤FiT½òÌù¼ÛÇ®µ÷½âת±ä£¬£¬£¬£¬£¬£¬²¢²ÎÕÕ²î±ðʱÆÚÏìÓ¦µÄ¸¨ÖúÕþ²ß£¬£¬£¬£¬£¬£¬±¾ÎĽ«µÂ¹ú¹â·üµç¼ÛϽµÀú³Ì·ÖΪÈý¸ö½×¶Î£ºÆð²½½×¶Î¡¢Éú³¤½×¶ÎºÍµ÷½â½×¶Î£¨¼ûͼ5£©¡£¡£¡£¡£¡£ ¡£ ¡£¡£ 2121·Ç·²¡¤(ÖйúÓÎ)ÌåÓý¹Ù·½ÍøÕ¾

Æð²½½×¶ÎÊÇ2000ÄêÖÁ2003Äê¡£¡£¡£¡£¡£ ¡£ ¡£¡£Ôڴ˽׶ÎÕë¶ÔËùÓз¢µçÈÝÁ¿²î±ðµÄ¹â·üϵͳֻÓÐÒ»¸öFiT½òÌùµç¼Û¡£¡£¡£¡£¡£ ¡£ ¡£¡£¸Ã½×¶ÎµÄFiT¼°ÄêÐÂÔö×°»úÈÝÁ¿×ª±ä¶¼ºÜÊÇÆ½ÎÈ¡£¡£¡£¡£¡£ ¡£ ¡£¡£FiT½òÌùÒÔÿÄê5%µÄϽµËÙÂʵݼõ£¬£¬£¬£¬£¬£¬ÄêÐÂÔö×°»úÁ¿ÔÚ120MWp×óÓÒ¡£¡£¡£¡£¡£ ¡£ ¡£¡£µÂ¹úÕþ¸®Ôڸý׶ζԽòÌùµÄ¹â·ü×°»ú×ÜÈÝÁ¿¼°²î±ðµÄ¹â·üϵͳÈÝÁ¿ÊµÑéÉÏÏÞ¿ØÖÆ£º2000Äê×ÜÈÝÁ¿ÉÏÏÞΪ350MW£¬£¬£¬£¬£¬£¬2002ÄêÐÞ¶©Îª1000MW¡£¡£¡£¡£¡£ ¡£ ¡£¡£2003Ä꣬£¬£¬£¬£¬£¬µÂ¹úÍÆ³öÊ®Íò¹â·üÎݶ¥ÏîÄ¿£¬£¬£¬£¬£¬£¬¸ÃÏîÄ¿»ù½ðÔÚͬÄê7Ô±㱻ºÄ¾¡¡£¡£¡£¡£¡£ ¡£ ¡£¡£

Éú³¤½×¶ÎΪ2004ÄêÖÁ2009Äê¡£¡£¡£¡£¡£ ¡£ ¡£¡£×Ô2004ÄêEEG·¨°¸ÐÞ¶©°¸ÊµÑéºó£¬£¬£¬£¬£¬£¬µÂ¹ú×÷·ÏÁ˶Թâ·ü×°»ú×ÜÈÝÁ¿¼°²î±ðϵͳÈÝÁ¿µÄÉÏÏÞ¿ØÖÆ¡£¡£¡£¡£¡£ ¡£ ¡£¡£±ðµÄ£¬£¬£¬£¬£¬£¬×Ô2004Äê8ÔÂ1ÈÕÆð£¬£¬£¬£¬£¬£¬ÐµÄFiT½òÌùÂÊÕë¶Ô¹â·üϵͳװ»úÈÝÁ¿µÄ²î±ðʵÑé²î¶î½òÌù£¬£¬£¬£¬£¬£¬½òÌùÇø¼äÔÚ46¡«62Eurocent/kWh¡£¡£¡£¡£¡£ ¡£ ¡£¡£¸Ã½×¶ÎµÄÌØÕ÷Ϊ£¬£¬£¬£¬£¬£¬FiTϽµËÙÂÊÒÀȻƽÎÈ£¬£¬£¬£¬£¬£¬2008ÄêÐÞ¶©EEG·¨°¸Ç°£¬£¬£¬£¬£¬£¬Äê¾ùµÝ¼õËÙÂÊÔÚ5%¡«6.5%Ö®¼ä¡£¡£¡£¡£¡£ ¡£ ¡£¡£ÄêÐÂÔö¹â·ü×°»úÁ¿µÄÔöËÙÏÔÖøÌá¸ß£¬£¬£¬£¬£¬£¬Äê¾ù1100MWp×óÓÒ¡£¡£¡£¡£¡£ ¡£ ¡£¡£ÕýÊÇÕâÒ»½×¶Î×÷·ÏϵͳÈÝÁ¿ÉÏÏÞºó¹â·ü·¢µçÓ¦ÓõÄÉú³¤Îª¹â·üÉú²úÊÖÒÕÌṩÁ˹æÄ£¾­¼ÃЧӦ£¬£¬£¬£¬£¬£¬¼ä½ÓÔö½øÁ˹â·ü×°»ú±¾Ç®µÄϽµ¡£¡£¡£¡£¡£ ¡£ ¡£¡£2008ÄêµÄEEG·¨°¸ÐÞ¶©ºó£¬£¬£¬£¬£¬£¬ÒýÈëÁË×ÔÓùâ·ü·¢µçµÄ½òÌù¡£¡£¡£¡£¡£ ¡£ ¡£¡£ÒÔºóÕû¸ö¹â·üFiT½òÌùÇø¼äÄڵĽòÌùϽµËÙÂÊΪ5.5%¡«7.5%¡£¡£¡£¡£¡£ ¡£ ¡£¡£±ÈÕÕÆð²½½×¶Î5%µÄ½µ·ù¿É·¢Ã÷£¬£¬£¬£¬£¬£¬Éú³¤½×¶ÎµÄFiT½òÌùϽµËÙÂÊÏÔ×ÅÔöÌí¡£¡£¡£¡£¡£ ¡£ ¡£¡£ÕâÑùµÄFiTµ÷½â²¢Ã»ÓÐÓ°ÏìͬÆÚ¹â·ü¹æÄ£µÄ½øÒ»²½À©´ó£¬£¬£¬£¬£¬£¬¾Ý´Ë¿ÉÍÆ¶Ï£¬£¬£¬£¬£¬£¬µÂ¹úÔÚ²ÎÕÕͬÆÚ¹â·ü±¾Ç®µÄת±äÉϵ÷½âFiT½µ·ù£¬£¬£¬£¬£¬£¬²¢²»Ó°Ïì¸Ã½×¶ÎͶ×ʹâ·üϵͳµÄ»Ø±¨¿Õ¼ä¡£¡£¡£¡£¡£ ¡£ ¡£¡£

µ÷½â½×¶ÎÊÇ´Ó2010ÄêÖÁ2012Ä꣬£¬£¬£¬£¬£¬¸Ã½×¶ÎFiTµ÷½âÇ÷ÓÚ³£Ì¬»¯£¬£¬£¬£¬£¬£¬µ÷½â·ù¶ÈÒ²´óÓÚǰһ½×¶Î¡£¡£¡£¡£¡£ ¡£ ¡£¡£Ò»·½ÑÛǰһ½×¶Î´ó¹æÄ£µÄ¹â·ü×°»úÁ¿½µµÍÁËͶ×ʱ¾Ç®£¬£¬£¬£¬£¬£¬ÁíÒ»·½Ãæ³öÓÚ¶ÔFiT½«½øÒ»²½Ï½µµÄÔ¤ÆÚ£¬£¬£¬£¬£¬£¬×ÛºÏÆÊÎö´Ë½×¶ÎµÄFiT½òÌù¼ÛÇ®¼°Í¶×ʱ¾Ç®ºóÈÔÓÐÀû¿Éͼ£¬£¬£¬£¬£¬£¬2009ÄêÒÔºóµÂ¹ú¹â·üÐÂÔö×°»úÁ¿·ºÆð¾®Å磬£¬£¬£¬£¬£¬ÌìϹâ·ü·¢µçÁ¿Ò²ÊµÏÖÁ˽üÁ½±¶µÄÔöÌí¡£¡£¡£¡£¡£ ¡£ ¡£¡£2010Ä꣬£¬£¬£¬£¬£¬µÂ¹úÔÙ´ÎÐÞ¶©EEG·¨°¸£¬£¬£¬£¬£¬£¬FiT½òÌùϽµËÙÂÊΪ6%¡«13%¡£¡£¡£¡£¡£ ¡£ ¡£¡£ÕâÒ»½×¶ÎµÄFiTµ÷½âÖ÷ÒªÊDzÎÕÕÐÂÔö×°»úÁ¿µÄת±ä£¬£¬£¬£¬£¬£¬Ò»·½Ãæ¿ÉƽÒÖÖÕ¶ËÓõç¿Í»§µç¼ÛÖÐÂÌÉ«µçÁ¦·Ö̯·ÑµÄ¹ý¿ìÔöÌí£¬£¬£¬£¬£¬£¬Ò»·½Ãæ×èÖ¹Á˹â·üÊг¡µÄ¹ýÈÈÉú³¤¡£¡£¡£¡£¡£ ¡£ ¡£¡£

4¡¢µÂ¹ú¹â·üµç¼ÛϽµÂÄÀú¼°Æôʾ

×ܽáµÂ¹ú¼ÈʵÏÖ¹â·ü´ó¹æÄ£Éú³¤ÓÖÒ»Ö±Ö¸µ¼¹â·üÉÏÍøµç¼ÛʵÏֿɾºÕùÐÔµÄÂÄÀú¿ÉÒԵóöÒÔϽáÂÛ¡£¡£¡£¡£¡£ ¡£ ¡£¡£

Ê×ÏÈ£¬£¬£¬£¬£¬£¬ÐèÒªÖÖÖÖ˰ÊÕ¼õÃâ¡¢²ÆÎñ½òÌùµÈÅäÌ×¹¤ÒµÕþ²ßÀ´½øÒ»²½½µµÍͶ×ʹâ·üµÄÃż÷¡£¡£¡£¡£¡£ ¡£ ¡£¡£Ôڵ¹úÇåÀʵĿÉÔÙÉúÄÜÔ´Éú³¤Õ½ÂÔÏ£¬£¬£¬£¬£¬£¬ÖÖÖÖÓÐÕë¶ÔÐԵġ¢ÇåÎúµÄ¹¤ÒµÕþ²ß¹ØÓÚ¹â·üÉú³¤µÄÖ¸µ¼¹¦²»¿Éû¡£¡£¡£¡£¡£ ¡£ ¡£¡£

Æä´Î£¬£¬£¬£¬£¬£¬Éú³¤³õÆÚ¸ß¶îµÄ¹â·üµç¼Û¹ØÓÚÉú³¤¹â·ü¹æÄ£ÊDZز»¿ÉÉÙµÄÌõ¼þ¡£¡£¡£¡£¡£ ¡£ ¡£¡£Ë½ÈË¡¢ÆóҵѡÔñͶ×ʹâ·üϵͳʱ£¬£¬£¬£¬£¬£¬³ýÁË×ÔÓùâµç´øÀ´µÄ½ÚÃâµç·ÑÍ⣬£¬£¬£¬£¬£¬³öÊÛÓàµçÊÇÁíÒ»»ñÒæ·½·¨¡£¡£¡£¡£¡£ ¡£ ¡£¡£Òò´Ë£¬£¬£¬£¬£¬£¬¸ß¶îÊÛ¼Û´øÀ´µÄ»Ø±¨¿ÉÒԴ̼¤¹â·üµÄͶ×Ê£¬£¬£¬£¬£¬£¬À©´ó¹â·üÉú³¤µÄ¹æÄ£¡£¡£¡£¡£¡£ ¡£ ¡£¡£

ÔÙÕߣ¬£¬£¬£¬£¬£¬Æ¾Ö¤¹â·üÉú³¤ÏÖ״һֱϵ÷¹â·üµç¼ÛΪδÀ´¹â·üÉú³¤Êг¡»¯¡¢Õþ¸®µ÷¿ØÍ˳ö»úÖÆÌṩÁË»ù´¡¡£¡£¡£¡£¡£ ¡£ ¡£¡£µÂ¹ú½×¶ÎÐԵص÷½âFiT½òÌù¼ÛǮһ·½Ãæ×èÖ¹ÁËÌ«¹ý̧¸ßÖն˵ç¼Û£¬£¬£¬£¬£¬£¬ÁíÒ»·½ÃæÖ¸µ¼¹â·üµç¼ÛÔÚδÀ´¾ßÓоºÕùÐÔ¡£¡£¡£¡£¡£ ¡£ ¡£¡£

×îºó£¬£¬£¬£¬£¬£¬×èÖ¹²ÆÎñ¼ç¸º´ó¶î±¾Ç®µÄÕþ²ß°ü¹ÜÁËÉú³¤¹â·üµÈ¿ÉÔÙÉúÄÜÔ´µÄ¿ÉÒ»Á¬ÐÔ¡£¡£¡£¡£¡£ ¡£ ¡£¡£µÂÍõ·¨¶¨Ç¿ÖƵçÁ¦¹«Ë¾ÊÕ¹º¿ÉÔÙÉúÄÜÔ´£¬£¬£¬£¬£¬£¬²¢Í¨¹ýÂÌÉ«µçÁ¦·Ö̯·ÑµÄ·½·¨ÈÃÖÕ¶ËÓõç¿Í»§¼ç¸ºÓâ¶î±¾Ç®µÄ×ö·¨¼õÇáÁ˹ú¼Ò²ÆÎñ¼ç¸º£¬£¬£¬£¬£¬£¬ÔöÇ¿ÁË20ÄêÏÞÆÚµÄFiT½òÌùµç¼ÛµÄ¿ÉÐÐÐÔ¡£¡£¡£¡£¡£ ¡£ ¡£¡£

ͨ¹ý¸øÓè¹â·üϵͳװÖÃÕßÔÚͶ×ʺͻر¨ÉϵÄË«ÖØÖ§³Ö£¬£¬£¬£¬£¬£¬µÂ¹úÖ÷ÒªÒÀÀµ¾ßÓÐϸ»¯¶¨¼Û¡¢ºã¾Ã°ü¹ÜÇҾ߿ɲÙ×÷ÐÔµÄFiT½òÌùµç¼ÛÀ´´Ì¼¤Æä¹â·ü·¢µçµÄÉú³¤¡£¡£¡£¡£¡£ ¡£ ¡£¡£±ðµÄ£¬£¬£¬£¬£¬£¬µÂ¹úFiT½òÌùµç¼Ûͨ¹ýȨºâ¹â·ü±¾Ç®ÒÔ¼°ÐÂÔö×°»úÁ¿µÄת±ä£¬£¬£¬£¬£¬£¬·ÖÈý¸ö½×¶Î½µµÍFiT½òÌùµç¼Û£¬£¬£¬£¬£¬£¬ÔÚ¹â·ü·¢µçÎȲ½Éú³¤µÄͬʱ½µµÍÁ˹â·üµç¼Û£¬£¬£¬£¬£¬£¬Æ½ÎÈÁ˵çÁ¦Êг¡²¢Ê¹¹â·üµç¼Û¸ü¾ßÓоºÕùÁ¦¡£¡£¡£¡£¡£ ¡£ ¡£¡£

ÎÒ¹ú´Ì¼¤¹â·üÓ¦ÓÃÊг¡Éú³¤µÄÕþ²ßÒ²¿É·Ö³ÉͶ×Ê¡¢»Ø±¨Á½¸ö½Ç¶È¡£¡£¡£¡£¡£ ¡£ ¡£¡£Í¶×ÊÆ«ÏòÉÏ£¬£¬£¬£¬£¬£¬ÒÔ½ðÌ«Ñô¹¤³ÌΪ´ú±í£¬£¬£¬£¬£¬£¬ÎÒ¹úʹÓòÆÎñ×ʽð¶Ô¹â·üϵͳ¾ÙÐÐǰÆÚͶ×ÊÒ»´ÎÐÔ½òÌù¡£¡£¡£¡£¡£ ¡£ ¡£¡ £»£»£»£»£»£»£»Ø±¨½Ç¶ÈµÄÕþ²ßÆð²½½ÏÍí£¬£¬£¬£¬£¬£¬Ö±µ½2011Äê¹ú¼ÒÉú³¤Ë¢ÐÂί²ÅÖÆ¶©Á˺£ÄÚ¹â·üµÄÉÏÍøµç¼Û²½·¥¡£¡£¡£¡£¡£ ¡£ ¡£¡£ÏÖÔÚ¶Ô2011Äê7ÔÂ1ÈÕÒÔǰÅú×¼½¨Éè¡¢2011Äê12ÔÂ31ÈÕÒÔǰ½¨³ÉͶ²úÇÒ¹ú¼Ò·¢¸ÄίÉÐδºË¶¨¼ÛÇ®µÄÌ«ÑôÄܹâ·ü·¢µçÏîÄ¿£¬£¬£¬£¬£¬£¬Í³Ò»É󶍯äÉÏÍøµç¼ÛΪÿǧÍßʱ1.15Ôª£¨º¬Ë°£©¡£¡£¡£¡£¡£ ¡£ ¡£¡£¶ø2011Äê7ÔÂ1ÈÕ¼°ÒÔºóÅú×¼µÄÌ«ÑôÄܹâ·ü·¢µçÏîÄ¿£¬£¬£¬£¬£¬£¬ÒÔ¼°2011Äê7ÔÂ1ÈÕ֮ǰÅú×¼µ«×èÖ¹2011Äê12ÔÂ31ÈÕÈÔ佨³ÉͶ²úµÄÌ«ÑôÄܹâ·ü·¢µçÏîÄ¿£¬£¬£¬£¬£¬£¬³ýÎ÷²ØÈÔÖ´ÐÐÿǧÍßʱ1.15ÔªµÄÉÏÍøµç¼ÛÍ⣬£¬£¬£¬£¬£¬ÆäÓàÊ¡£¡£¡£¡£¡£ ¡£ ¡£¡£¨Çø¡¢ÊУ©ÉÏÍøµç¼Û¾ù°´Ã¿Ç§Íßʱ1ÔªÖ´ÐС£¡£¡£¡£¡£ ¡£ ¡£¡£¹ØÓÚÏíÊÜÖÐÑë²ÆÎñ×ʽð½òÌùµÄÌ«ÑôÄܹâ·ü·¢µçÏîÄ¿£¬£¬£¬£¬£¬£¬ÆäÉÏÍøµç¼Û°´ÍâµØÍÑÁòȼú»ú×é±ê¸ËÉÏÍøµç¼ÛÖ´ÐС£¡£¡£¡£¡£ ¡£ ¡£¡£

ÎÒ¹úסÃñÓÃµçÆ½¾ù¼ÛǮԼΪÿǧÍßʱ0.5Ôª£¬£¬£¬£¬£¬£¬¹â·üµç¼ÛÊÇÆäÁ½±¶¡£¡£¡£¡£¡£ ¡£ ¡£¡£Í¬Ê±£¬£¬£¬£¬£¬£¬ÎÒ¹úÌ«ÑôÄܹâ·ü·¢µç³ÉÄÚÇéµ±ÓڹŰ廯ʯÄÜÔ´·¢µç±¾Ç®µÄ2¡«4±¶¡£¡£¡£¡£¡£ ¡£ ¡£¡£¹ØÓÚ×Ô¾õ×ÔÓõÄÂþÑÜʽ¹â·ü×°ÖÃÓû§À´Ëµ£¬£¬£¬£¬£¬£¬Í¶×ÊʵÏÖµÄÊÕÒæÌåÏÖΪ½ÚÔ¼ÁËÒÔסÃñÓõç¼ÛÇ®¼ÆÁ¿µÄµç·Ñ¡£¡£¡£¡£¡£ ¡£ ¡£¡£¹ØÓÚ¹â·ü·¢µçÕ¾µÄͶ×ÊÕßÀ´Ëµ£¬£¬£¬£¬£¬£¬Óë¹Å°å»¯Ê¯ÄÜÔ´·¢µçÏà±È£¬£¬£¬£¬£¬£¬ÆäÀûÈó¿Õ¼ä½ÏС¡£¡£¡£¡£¡£ ¡£ ¡£¡£ÈôÊÇͶ×ÊÕß»ñµÃÁËÖÐÑë²ÆÎñµÄÒ»´ÎÐÔͶ×ʽòÌù£¬£¬£¬£¬£¬£¬ÄÇôͶ×ʹâ·üϵͳµÄ»Ø±¨¼ÛÇ®Óë¹Å°åÄÜÔ´Ï൱¡£¡£¡£¡£¡£ ¡£ ¡£¡£µÂ¹úÉú³¤¹â·üÓ¦ÓõÄÔçÆÚFiT¼ÛÇ®ÊÇסÃñÓÃµçÆ½¾ù¼ÛÇ®µÄ3±¶×óÓÒ£¬£¬£¬£¬£¬£¬ÔÙÍŽáͶ×ÊÉϵÄ˰ÊÕ¡¢´û¿îÀûÂÊÉϵÄÓŻݣ¬£¬£¬£¬£¬£¬ÆäÊÕÒæ¿Õ¼äÏà¶Ô¸ü´ó¡£¡£¡£¡£¡£ ¡£ ¡£¡£

±ðµÄ£¬£¬£¬£¬£¬£¬ÎÒ¹ú°ïÖú¹â·üÓ¦ÓõÄÕþ²ßϵͳÏà¶Ô±¡Èõ¡£¡£¡£¡£¡£ ¡£ ¡£¡£Ëæ×ÅδÀ´¹â·üÓ¦ÓÃÊÖÒÕµÄÉú³¤¡¢Í¶×ʱ¾Ç®µÄת±ä£¬£¬£¬£¬£¬£¬°ïÖúÕþ²ßµÄ´Ì¼¤Á¦¶ÈÐèÒªÒ»Ö±µ÷½â¡£¡£¡£¡£¡£ ¡£ ¡£¡£Ò»µ©¸Ä±äǰÆÚͶ×ʵÄÒ»´ÎÐÔ½òÌù»ò¼òµ¥µÄÉÏÍø¶¨¼Û£¬£¬£¬£¬£¬£¬Êг¡ÈÝÒ×·ºÆð¹ý¼¤·´Ó¦£¬£¬£¬£¬£¬£¬ÇÒÕþ¸®Ã»ÓÐÆäËü²ÆÎñÕþ²ß¡¢½ðÈÚÕþ²ßÓèÒÔÓ¦±ä¡£¡£¡£¡£¡£ ¡£ ¡£¡£2013Äê7ÔÂ14ÈÕ¹úÎñÔº×ÜÀíÀî¿ËÇ¿Ö÷³ÖÕÙ¿ªµÄ¹úÎñÔº³£Îñ¾Û»áÉÏÖ¸³ö£¬£¬£¬£¬£¬£¬Òª¡°ÍêÉÆ¹â·ü·¢µçµç¼ÛÖ§³ÖÕþ²ß£¬£¬£¬£¬£¬£¬Öƶ©¹â·üµçÕ¾·ÖÇøÓòÉÏÍø±ê¸Ëµç¼Û£¬£¬£¬£¬£¬£¬À©´ó¿ÉÔÙÉúÄÜÔ´»ù½ð¹æÄ££¬£¬£¬£¬£¬£¬°ü¹Ü¶ÔÂþÑÜʽ¹â·ü·¢µç°´µçÁ¿½òÌùµÄ×ʽðʵʱ·¢·Åµ½Î»¡±¡£¡£¡£¡£¡£ ¡£ ¡£¡£ÎÒ¹úδÀ´¹â·ü·¢µçµÄµç¼ÛϵͳÐèÒª½øÒ»²½µÄϸ»¯£¬£¬£¬£¬£¬£¬²¢ÇÒÔöÌí¶àÑùµÄ²ÆÎñ¡¢½ðÈÚÕþ²ßÓèÒÔ¸¨Öú¡£¡£¡£¡£¡£ ¡£ ¡£¡£

×îºó£¬£¬£¬£¬£¬£¬Õþ²ßÉϹØÓÚµç¼ÛʵÑéµÄÏÞÆÚ²¢Î´¸øÓè˵Ã÷£¬£¬£¬£¬£¬£¬Í¶×ÊÕßÎÞ·¨Ô¤ÆÚÊÕÒæ¼°½ÓÄɱ¾Ç®ÏÞÆÚ£¬£¬£¬£¬£¬£¬½ø¶øÓ°ÏìͶ×Ê×°Öùâ·üµÄÆð¾¢ÐÔ¡£¡£¡£¡£¡£ ¡£ ¡£¡£²ÎÕյ¹úÊ®¶àÄêÀ´¹â·üÉú³¤µÄ¶¯Á¦ÈªÔ´£¬£¬£¬£¬£¬£¬ÎÒ¹ú¿É˼Á¿½øÒ»²½¶Ô¹â·ü·¢µçÉÏÍøµç¼Û¾ÙÐÐϸ»¯£¬£¬£¬£¬£¬£¬²¢Í¨¹ýÁ¢·¨µÈ·½·¨°ü¹ÜÕþ²ßµÄÎȹÌÐÔ¡£¡£¡£¡£¡£ ¡£ ¡£¡£±ðµÄ£¬£¬£¬£¬£¬£¬Ó¦¶à½ÓÄɲÆÎñ¡¢½ðÈÚµÈÕþ²ßÊÖ¶ÎÀ´½µµÍº£ÄÚ˽È˼°ÆóҵͶ×ʹâ·üϵͳµÄÃż÷£¬£¬£¬£¬£¬£¬´ÓͶ×Ê¡¢»Ø±¨Á½¸ö·½ÃæÎª¹â·üÉú³¤Ìṩ¶¯Á¦¡£¡£¡£¡£¡£ ¡£ ¡£¡£ËäÈ»ÎÒ¹úÄÜÔ´¡¢µçÁ¦Êг¡ÓëµÂ¹ú²»¾¡Ïàͬ£¬£¬£¬£¬£¬£¬È«Çò¹â·ü±¾Ç®¼°ÊÖÒÕµÄÉú³¤½×¶ÎÒ²ÈÕÐÂÔÂÒì¡£¡£¡£¡£¡£ ¡£ ¡£¡£Î´À´ÖйúÍÆ¶¯¹â·üµÈ¿ÉÔÙÉúÄÜÔ´Éú³¤µÄÕþ²ß·½·¨Ó¦ÔÚ×ÅÖØ×ÛºÏ˼Á¿±¾¹úµÄÄÜÔ´¡¢µçÁ¦¼ÛÇ®ÒÔ¼°¹â·ü¹¤ÒµÏÖ×´µÄ»ù´¡Éϵ÷½â±¾¹úµÄ¹â·üÉú³¤Ä£Ê½¡£¡£¡£¡£¡£ ¡£ ¡£¡£

¼¯ÍÅÊ×Ò³|ÁªÏµ2121·Ç·²¹Ù·½ÍøÕ¾|2121·Ç·²¹Ù·½ÍøÕ¾¼ò½é|ÕÐÆ¸ÐÅÏ¢

°æÈ¨ËùÓÐ 2121·Ç·²¹Ù·½ÍøÕ¾ ¾©ICP±¸16034488ºÅ-1 ¾©¹«Íø°²±¸11040102700155

µØÖ·£ºÖлªÈËÃñ¹²ºÍ¹ú±±¾©Êк£µíÇøÎ÷Ö±Ãű±´ó½Ö62ºÅ

ÍøÕ¾µØÍ¼